奇异果体育-足协罚单:贾德松停5场罚5万 阿齐兹停4场罚4万
体坛周报全媒体原创
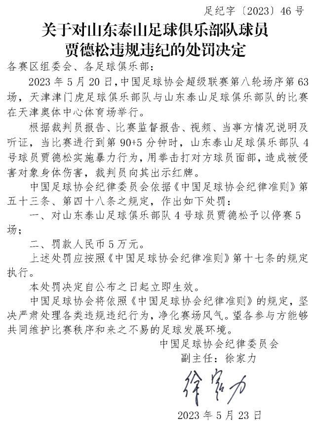
5月23日,中国足协官方对山东泰山外援贾德松开出罚单。中超第8轮联赛,山东泰山客战天津津门虎,补时阶段,贾德松对贝里奇实施暴力行为,贾德松被停赛5场,罚款5万元。
具体处罚如下:

当比赛进行到第90+5分钟时,山东泰山4号球员贾德松实施暴力行为,用拳击打对方球员面部,造成被侵害对象身体伤害,裁判员向其出示红牌。
中国足球协会纪律委员会依据《中国足球协会纪律准则》第五十三条、第四十八条之规定,作出如下处罚:
一、对山东泰山4号球员贾德松予以停赛5场;
二、罚款人民币5万元。
中超第8轮联赛另一场比赛,武汉三镇主场对阵成都蓉城,三镇外援阿齐兹同样被中国足协处罚。比赛42分钟,阿齐兹实施暴力行为,用脚踩踏蓉城外援理查德腿部,被停赛4场,罚款4万元。
具体处罚如下:

根据裁判员报告、比赛监督报告、视频、当事方情况说明及听证,当比赛进行到第42分钟时,武汉三镇9号球员阿齐兹实施暴力行为,用脚踩踏对方球员腿部。中国足球协会纪律委员会依据《中国足球协会纪律准则》第五十三条之规定,作出如下处罚:
一、对武汉三镇9号球员阿齐兹子以停赛4场;
二、罚款人民币4万元。